大疆部分产品大幅降价上热搜,老用户“被背刺”诉求退差价引关注
近日,大疆在官网及各大网购平台同步释放促销信息,旗下多款产品价格迎来显著下调,部分机型降价幅度从百元跨越至千元以上。随之而来的等话题冲上热搜,引发全网广泛讨论与关注。易出评了解到,本次大疆降价活动于10月9日0点正式开启,消费者下单即可直接享受活动价,活动周期为2025年10月9日0点—2025年10月14日24点,为期6天。以热门产品 Osmo Pocket 3 为例,其标准版价格直降700元,到手价仅2799元;更受专业用户青睐的全能套装版降价力度更大,下调900元后,到手价低至3599元。截至发稿前,部分网购平台上,该机型的部分版本已显示“无货”状态,足见促销活动热度之高。
然而,这场降价狂欢却让不少此前购买大疆产品的消费者感到“被背刺”。大量用户在社交平台发起维权,以“大疆退差价”为关键词搜索,可以看到众多消费者发布的相关诉求贴文,希望能就新旧价格差获得合理补偿。易出评推测,此次事件可能会对品牌忠诚度造成影响,并引发更多关于定价策略和售后服务的话题讨论。
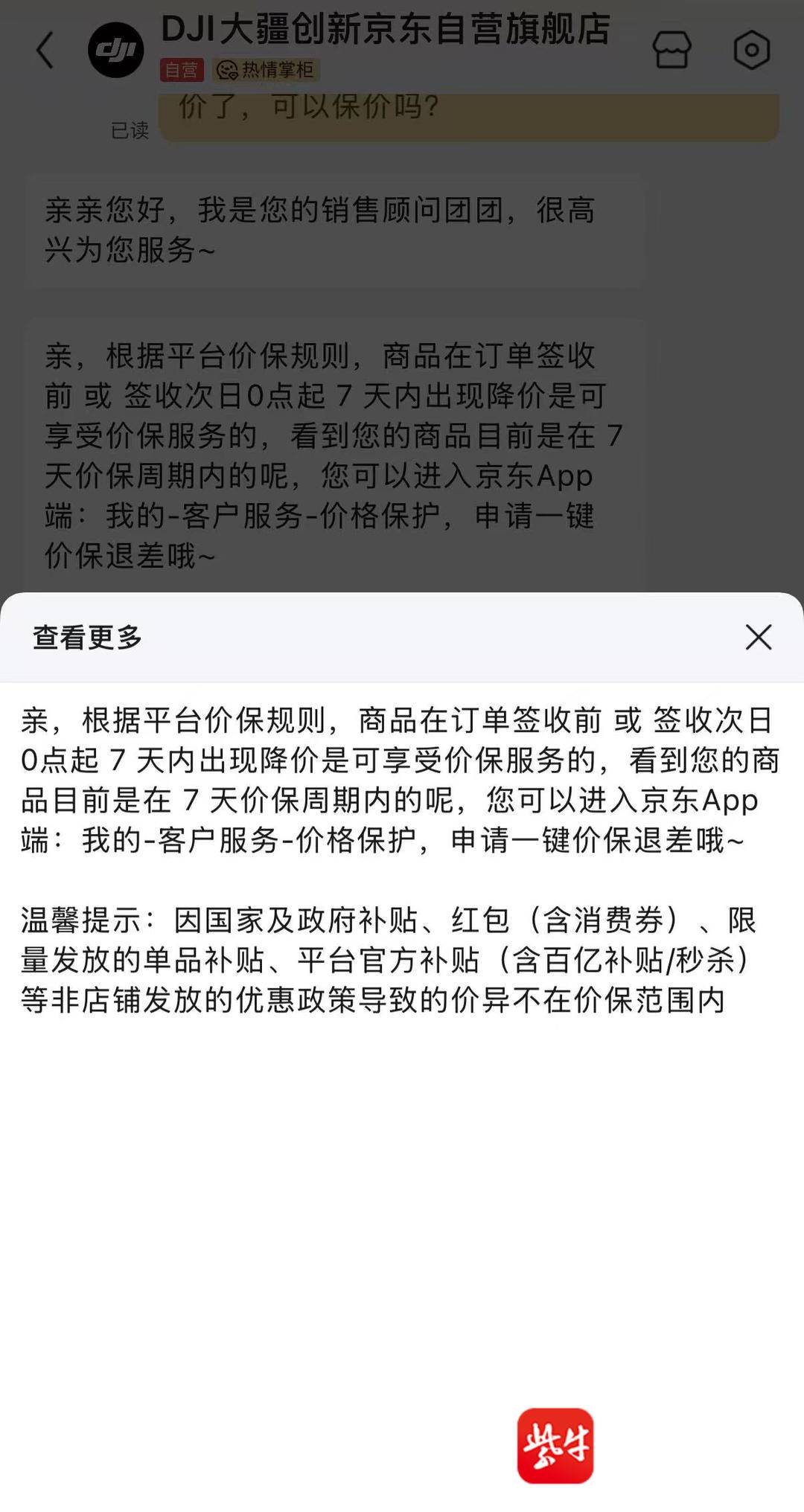
针对此次降價引發的爭議及消費者關切,大疆方面此前已向红星资本局回应称,本次价格调整是为“双十一”推出的常规促销安排。关于消费者最关心的 “保價” 问题, 扬子晚报/紫牛新闻记者也进行了咨询。在京东平台, 客服表示,根据平台规则, 商品在订单签收前或签收次日0点起7天内出现降價是可以享受保価服務的。

扬子晚报/紫牛新闻记者 徐悦

校对 朱亚萍